24小时咨询服务电话
门诊导医台:0719-3338900
网上缴费平台
网站首页
医院概况
医院介绍
领导班子
发展历程
荣誉资质
院容院貌
医院新闻
医院要闻
通知公告
就医指南
就医须知
门诊安排
医保政策
特色医疗
科室导航
专家介绍
党群建设
法规学习
医德医风
学习园地
健康教育
资料下载
联系我们
护理园地
通知公告
您的位置:
首页
>
医院新闻
>
通知公告
医院要闻
通知公告
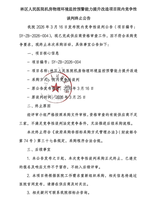
林区人民医院机房温湿度等物理环境监控预警管理能力提升改造项目谈判终止公告
时间:2026-03-25
文章来源:神农架林区人民医院招标办
上一篇:
神农架林区人民医院公开遴选营养食堂承包经营管理 财务测算评估机构成交结果公示
下一篇:
.林区人民医院机房温湿度等物理环境监控预警管理能力提升改造(第二次)(院内竞争性谈判公告)
版权所有 鄂ICP备18013613号-1